JRS直播网03月21日讯 随着2023中国足球职业联赛准入第二批名单公布,粤足三强在最后时刻完成绝杀。广州队、广州城队和深足,居然在短短几天时间之内解决多位球员数额巨大的欠薪问题。值得一提的就是,欠缺运营资金的广州队,居然还能够向两支中超球队讨债。有媒体人爆料,其中一支还是广东兄弟球队,欠债高达4千万。而另外一个难题,广州队现在到底能踢中超还是中甲,已经到了身不由己的地步。万万没想到的就是,解决所有问题只剩下72小时,最差的结果还是倒闭。

最后72小时!广州队仍未真正准入,需向追讨广东兄弟队4千万
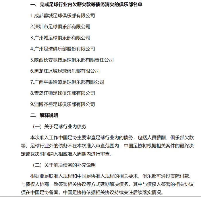
本以为第二批准入名单公布之后,球迷悬在心头的大石可以放下,万万没想到的就是这才是刚开始。原来,解决欠薪只是完成准入的第一步,球队还需要提供新赛季的运营资金证明,才能参加新赛季的联赛。众所周知,钱的问题,在之前的十余个赛季,对于广州队来说都不是问题。直到2022年就彻底从豪门变成困难户,经过了一年的“开源节流”并没有从根本上解决财政问题。据悉,俱乐部还有1300万元的负债,其中涉及安保费用和工程款。
然而,有粤媒爆料称广州队居然还有4千万的债务可以追讨,欠债人是广东兄弟球队。如果只是球员转会,广州队近几年很少和广州城、深足、梅州客家做交易。可能是刘奕鸣的转会费,也可能是媒体人的臆想。而另外一支中超球队的欠债,更加是无从推敲了。如果,这一些债务无法讨回,广州队1500万元踢一个赛季,也只有继续惨败的份。

感觉被玩弄!广州队踢中甲或中超,已经身不由己
除了上文提到的运营资金问题,广州队在选择题中超和中甲已经到了身不由己的地步。鉴于中国足坛绝大部分的职业俱乐部出现严重的欠薪和高额的负债,再加上上一个赛季就有重庆两江竞技倒闭,大连人队降级后获得递补的案例。所以,广州队的球迷在年初就准备好地步中超的准备。而且,2月初,中国足球职业联赛出炉,广州队也成为中超第一递补球队。
万万没想到的就是,广州队居然还没有解决球员欠薪,在错过第一批准入名单之后,京媒直接曝出新赛季的中超方案:18队改为16队。也就是说,一旦成都蓉城、深足和广州城这三支上赛季完成中超保级的球队,一旦出现两队解散就会回归到16支参赛球队。几天之后,这三支球队居然神奇地解决所有球员的欠薪问题,保留原来的18队踢中超的可能性存在。那么,广州队都是无法完成递补中超。

正所谓:“狭路相逢勇者胜”广州队从90年代成为甲A联赛的奠基者,20余年的职业生涯见证过自身的高峰和低谷,也亲历过中国足球的“假赌黑”和“金元时期”。所以,在面对解决欠薪问题的时候,也是通过特殊的技巧通关。如今,距离公示结束的3日已经不足72小时了,广州队再一次面对复杂的问题,也必然利用球队底蕴和文化想方设法闯过去。