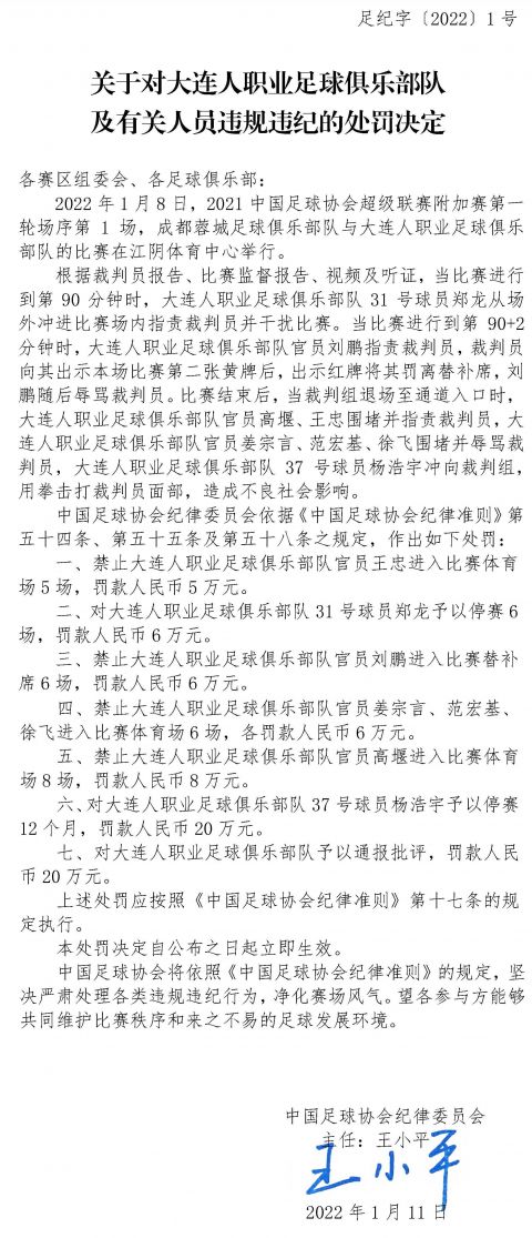
JRS直播网01月11日讯 下午,中超球队再次出现遭重罚的现象,还在为保级奋斗的大连人俱乐部和8人遭到了重罚。足协官宣确认大连人俱乐部球员郑龙和杨浩宇,以及该俱乐部管理层人员姜宗言、范宏基、王忠、刘鹏、徐飞、高堰全部遭到重罚,原因是他们在大连人1-1踢平成都蓉城的比赛中出现暴力违规举动,围堵裁判,其中杨浩宇还直接拳打裁判,造成了不良社会影响。

根据官宣公告,大连人俱乐部和8人的总罚金达到了83万元,包括王忠被禁止进入体育场5场,罚款5万;刘鹏被禁止进入替补席6场,罚款6万;姜宗言、范宏基、徐飞三人各自被罚款6万元,禁止进入体育场6场;高堰被罚款8万元,被禁止进入体育场8场;郑龙被禁赛6场,罚款6万元;杨浩宇被禁赛12个月,罚款20万元;大连人俱乐部则被罚款20万元。

这一次重罚,全面暴露了大连人队内管理的问题,球员和管理人员均表现得很浮躁,队内氛围并不好,这可能是他们本赛季战绩低迷的根本原因。比赛中,大连人虽然在升降级附加赛1-1踢平了成都蓉城,但是他们明显处于劣势,全场比赛控球率只有44%,射门只有6次,射正2次,吃到一张红牌;成都蓉城,全队踢得更好,14次射门5次射正,只是运气欠佳未能赢球,刘若钒击中了立柱。次回合对决,大连人凶多吉少。

利好的是,大连人的牌面依然比成都蓉城好,拉尔森、丹尼尔森、赵旭日、单欢欢、陶强龙、李帅、童磊等主力球员都将继续出场比赛,整体实力没有受到重罚的影响,只要发挥出主力阵容的最佳状态,他们还是有不小的胜算。北京时间1月12日下午15:30,大连人将展开与成都蓉城的次回合对决,赛前,大连人主帅何塞-冈萨雷斯携陶强龙出席新闻发布会,何塞表示这次决战要重视细节,通过第一回合的比赛,对成都蓉城更加熟悉了,次回合希望踢得更好。谈到队内氛围时,何塞直言很不容易,对此前发生的事情,希望队员们尽快调整。陶强龙则表示会按照主帅的安排比赛,拼尽全力赢下比赛。

近期有消息认为万达会在赛季结束后退出,对于这一重要传闻,知名媒体“足球报”进行了回应,该媒体向大连人高层求证得知,大连人俱乐部正在等待统一的股权改革方案,万达没有退出的迹象。按照中超大部分球队的股权优化方案,大连人俱乐部可能在万达集团的主导下执行“433”的股权优化,由3个大股东支撑球队,让俱乐部实现可持续发展,不过度依赖一家企业,广州队、广州城等正在寻求股权变革的球队也大概率沿用此方案。